Cán bộ - Giảng viên Người học Tiện ích Tham quan trường 360

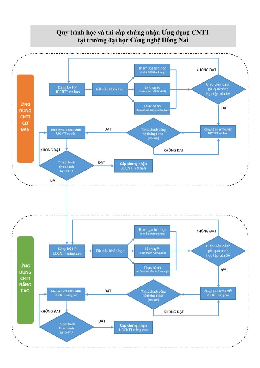
Thông báo về việc tổ chức học và thi cấp chứng nhận ứng dụng công nghệ thông tin

Hashtag:
Trường Đại học Công nghệ Đồng Nai